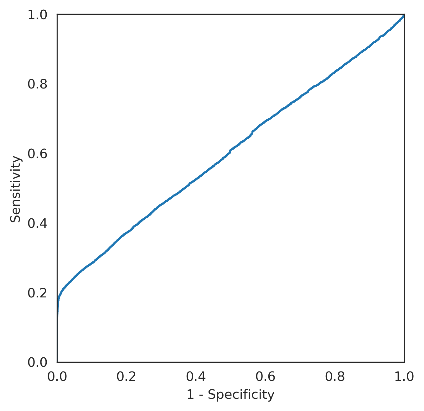
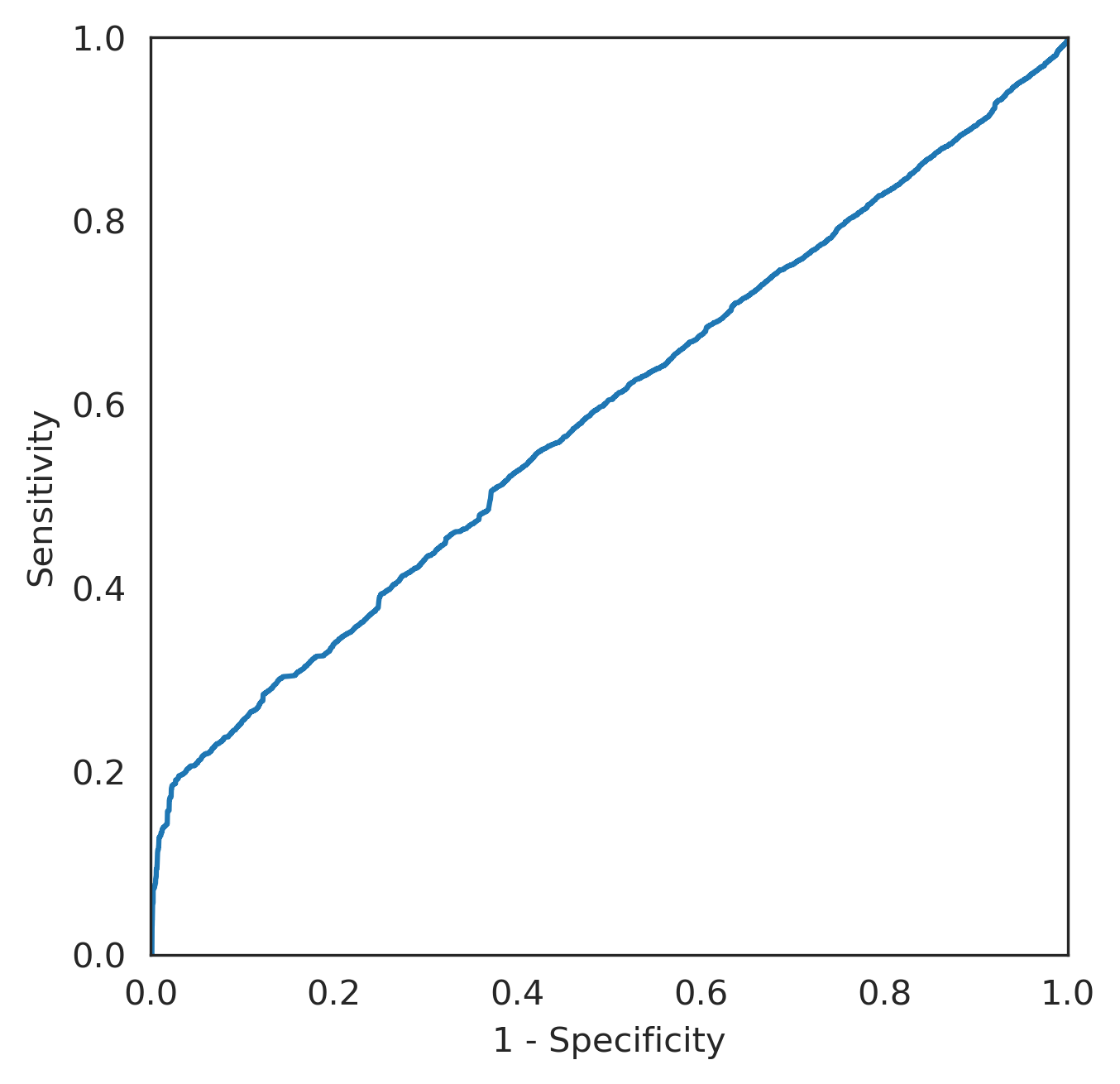
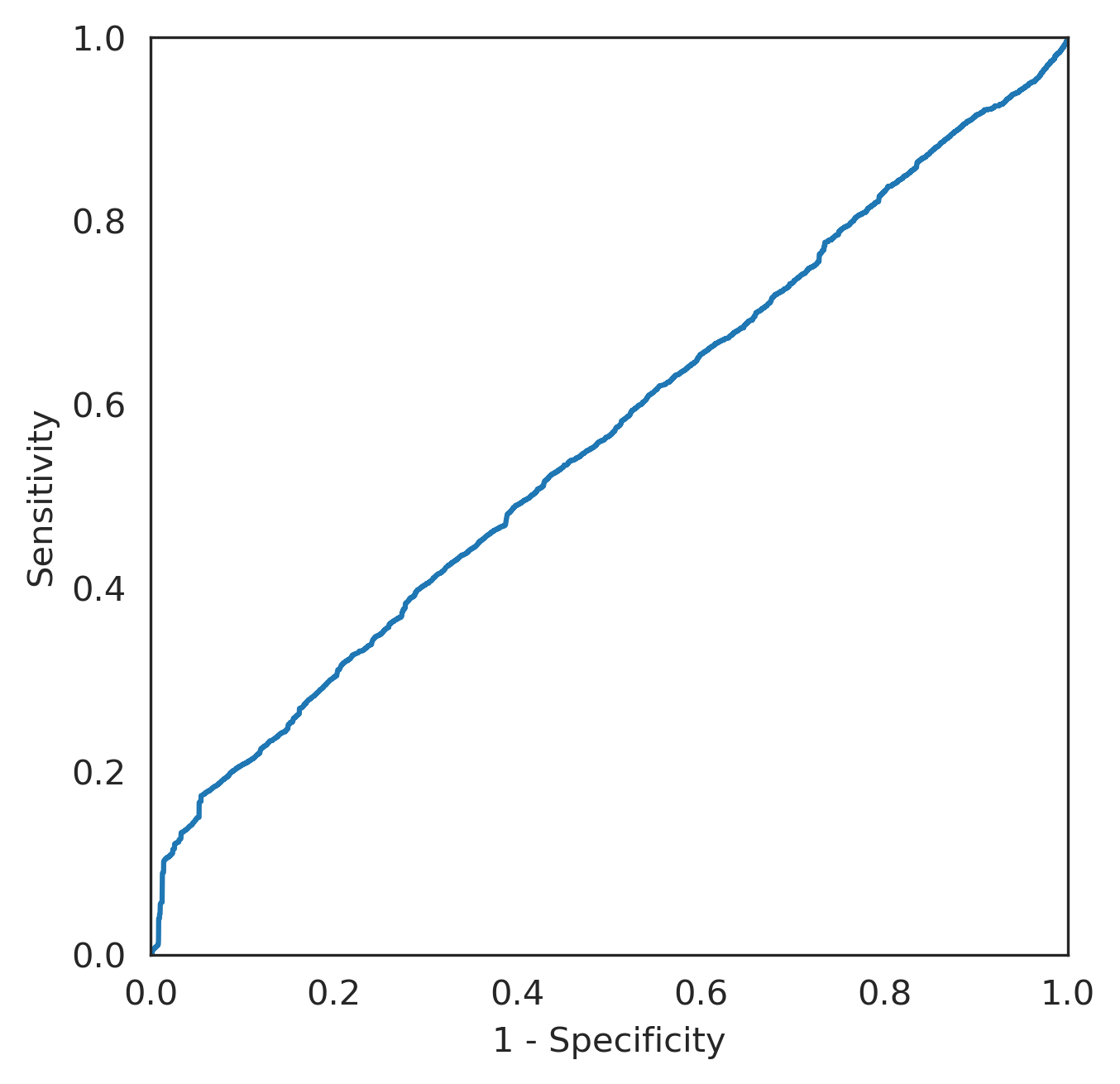
GimmeMotifs_1 (Gimme)

Motif and consensus

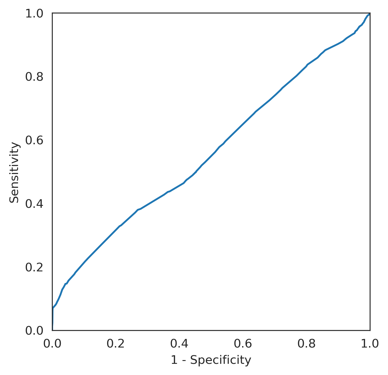
GM.5.0.Sox.0014
1.30e-01
GATAAGGAmTGAAATA Database match

Significance and enrichment

gc
enrichment 18.36
p-value 0.00
ROC_AUC 0.603
MNCP 3.236

Positional Preference Plot

(Fullscreen)
SVG image

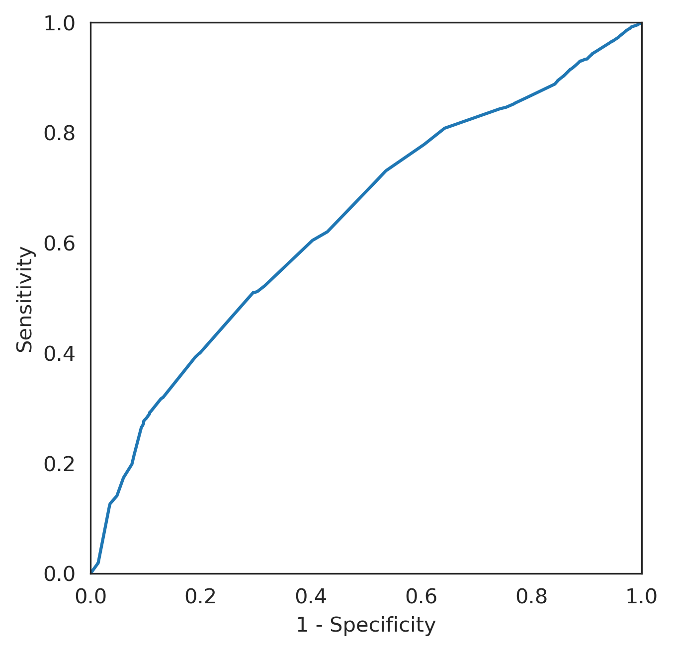
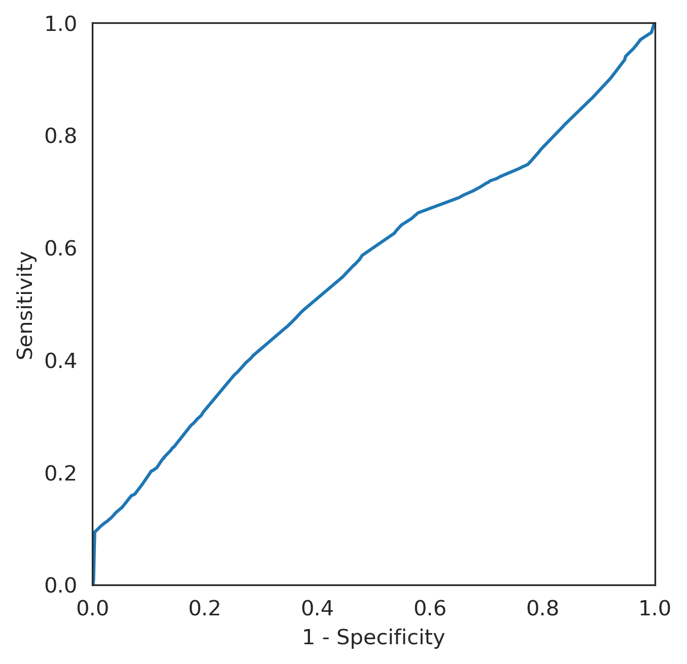
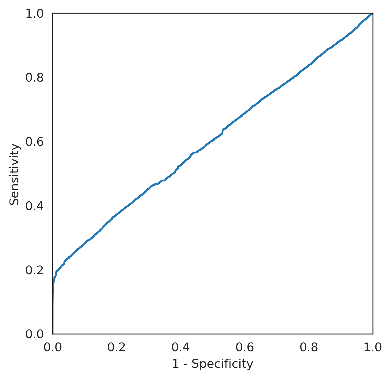
GimmeMotifs_2 (Gimme)

Motif and consensus

GM.5.0.C2H2_ZF.0080
1.94e-03
mAAGGAATGCATTCCwTkss Database match

Significance and enrichment

gc
enrichment 19.55
p-value 0.00
ROC_AUC 0.603
MNCP 3.318

Positional Preference Plot

(Fullscreen)
SVG image

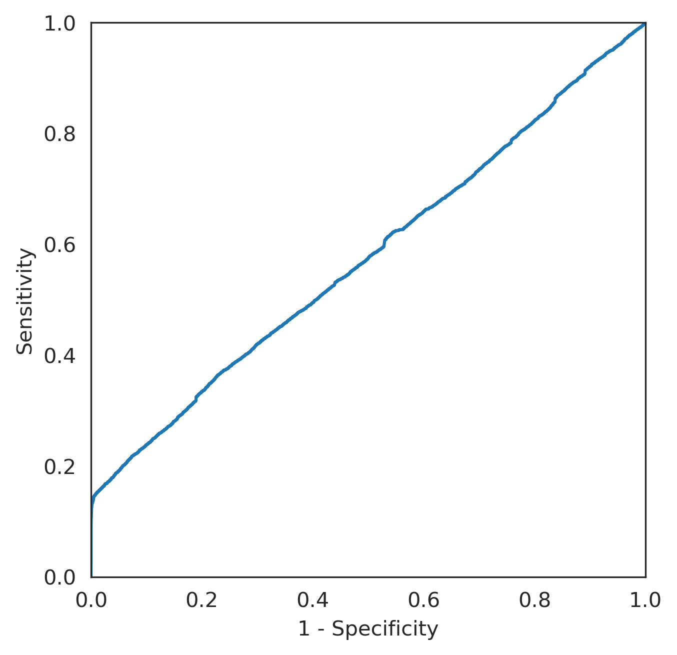
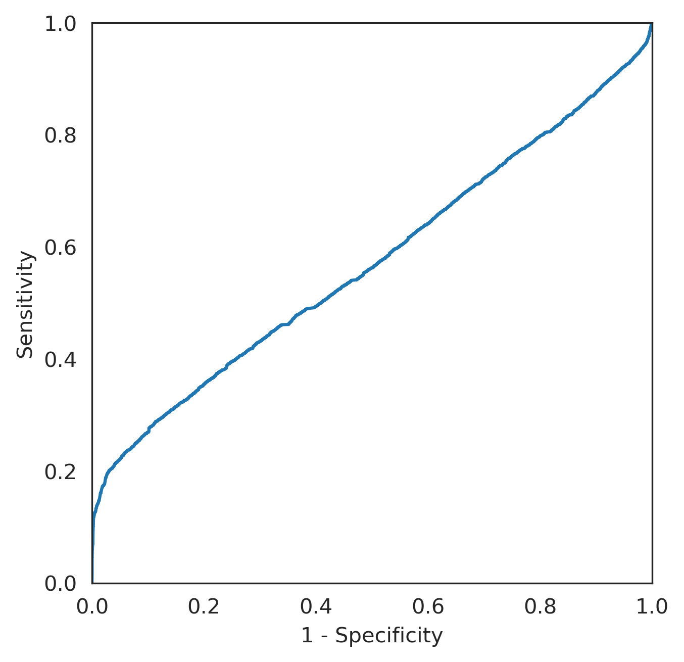
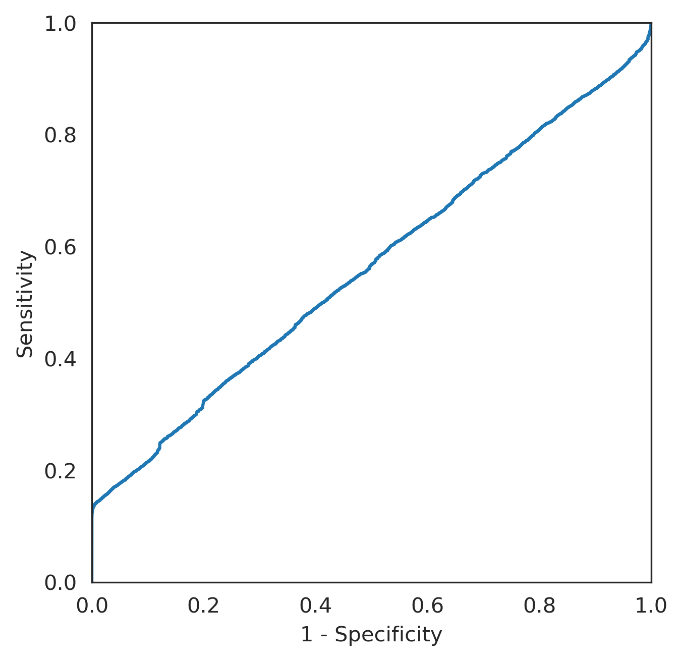
GimmeMotifs_3 (Gimme)

Motif and consensus

GM.5.0.SMAD.0010
3.59e-01
ArACrGmCrCTCysrGAGnG Database match

Significance and enrichment

gc
enrichment 14.87
p-value 0.00
ROC_AUC 0.579
MNCP 2.778

Positional Preference Plot

(Fullscreen)
SVG image

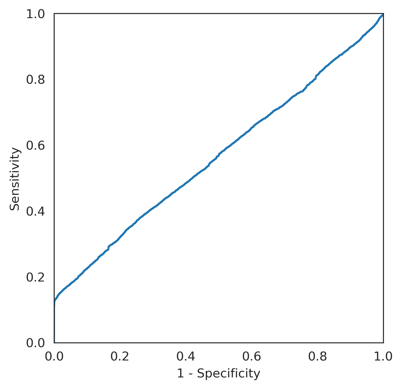
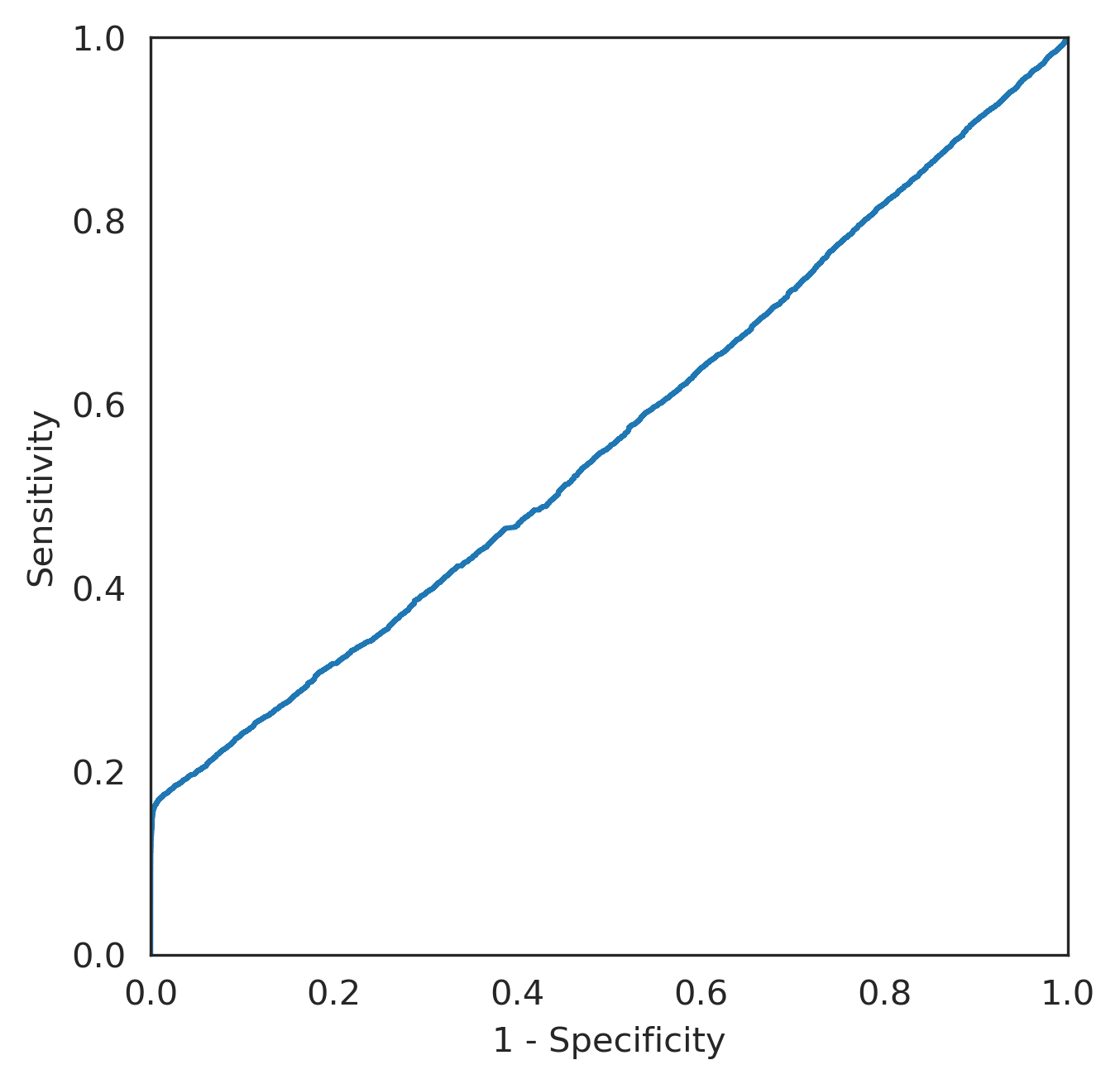
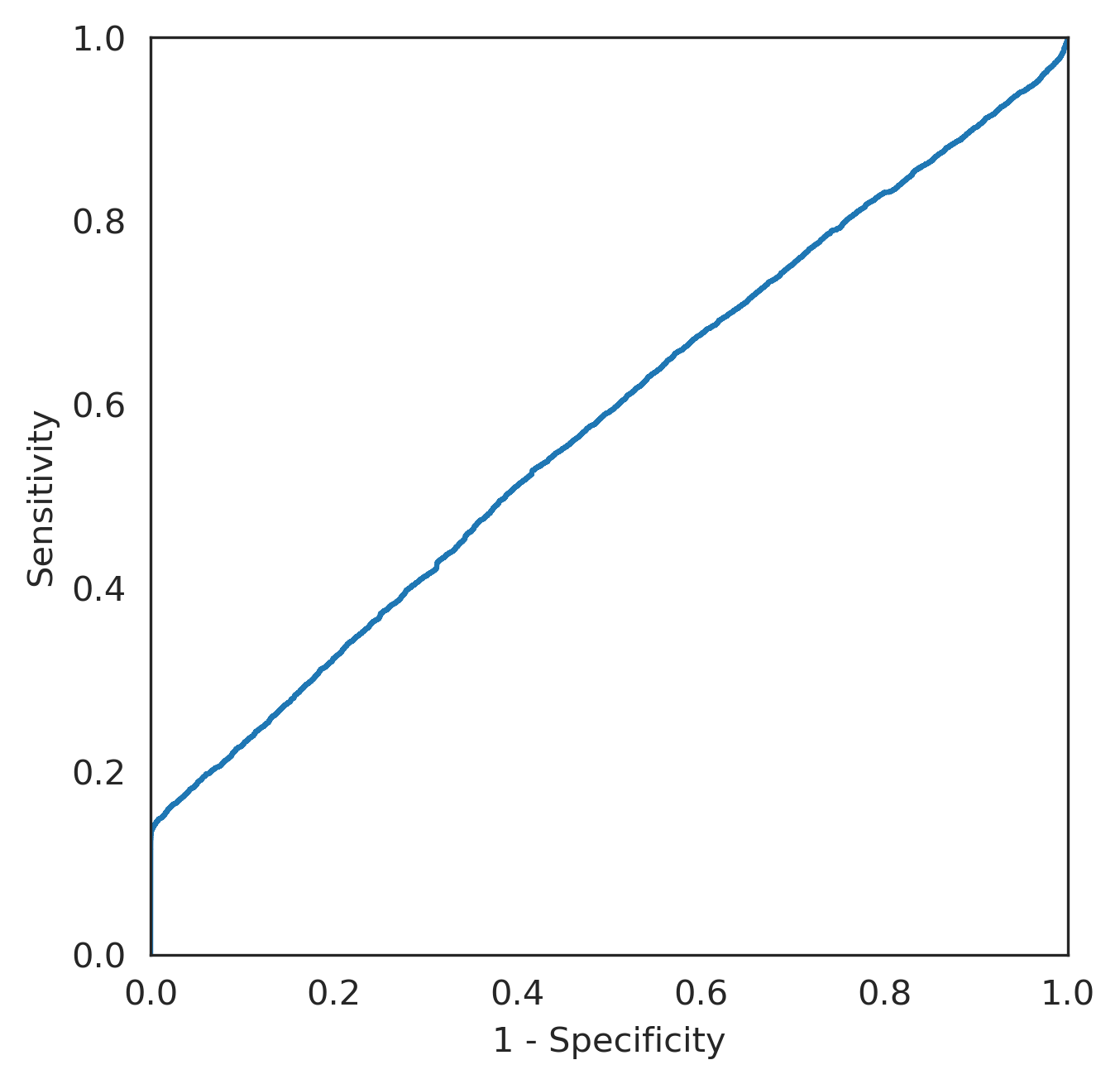
GimmeMotifs_4 (Gimme)

Motif and consensus

GM.5.0.C2H2_ZF.0195
2.44e-03
GCTTrCTAGGATwrGGAA Database match

Significance and enrichment

gc
enrichment 17.01
p-value 0.00
ROC_AUC 0.564
MNCP 2.914

Positional Preference Plot

(Fullscreen)
SVG image

GimmeMotifs_5 (Gimme)

Motif and consensus

GM.5.0.Nuclear_receptor.0039
5.87e-01
GCCGTTTATAGACCTCCC Database match

Significance and enrichment

gc
enrichment 15.13
p-value 0.00
ROC_AUC 0.577
MNCP 2.808

Positional Preference Plot

(Fullscreen)
SVG image

GimmeMotifs_6 (Gimme)

Motif and consensus

GM.5.0.SMAD.0017
1.32e-02
AAGrCAGACAnyCCCAGA Database match

Significance and enrichment

gc
enrichment 14.38
p-value 0.00
ROC_AUC 0.562
MNCP 2.696

Positional Preference Plot

(Fullscreen)
SVG image

GimmeMotifs_7 (Gimme)

Motif and consensus

GM.5.0.Unknown.0042
1.62e-02
CTGTCTTATGCrGTTG Database match

Significance and enrichment

gc
enrichment 13.93
p-value 0.00
ROC_AUC 0.566
MNCP 2.687

Positional Preference Plot

(Fullscreen)
SVG image

GimmeMotifs_8 (Gimme)

Motif and consensus

GM.5.0.TEA.0003
0.00e+00
CATTCC Database match

Significance and enrichment

gc
enrichment 1.36
p-value 0.00
ROC_AUC 0.639
MNCP 1.720

Positional Preference Plot

(Fullscreen)
SVG image

GimmeMotifs_9 (Gimme)

Motif and consensus

GM.5.0.Rel.0022
8.25e-04
TTTCCynnyCCT Database match

Significance and enrichment

gc
enrichment 10.87
p-value 0.00
ROC_AUC 0.591
MNCP 2.310

Positional Preference Plot

(Fullscreen)
SVG image

GimmeMotifs_10 (Gimme)

Motif and consensus

GM.5.0.bHLH.0114
5.68e-05
yTCCCAGmrnGG Database match

Significance and enrichment

gc
enrichment 14.07
p-value 0.00
ROC_AUC 0.572
MNCP 2.728

Positional Preference Plot

(Fullscreen)
SVG image

GimmeMotifs_11 (Gimme)

Motif and consensus

GM.5.0.bHLH.0082
1.42e-12
rGGGGAGG Database match

Significance and enrichment

gc
enrichment 6.71
p-value 0.00
ROC_AUC 0.592
MNCP 1.789

Positional Preference Plot

(Fullscreen)
SVG image

GimmeMotifs_12 (Gimme)

Motif and consensus

GM.5.0.Runt.0002
1.00e-03
AACCGCATAA Database match

Significance and enrichment

gc
enrichment 7.91
p-value 0.00
ROC_AUC 0.559
MNCP 2.030

Positional Preference Plot

(Fullscreen)
SVG image

GimmeMotifs_13 (Gimme)

Motif and consensus

GM.5.0.Unknown.0074
1.31e-13
AATTCTwkTC Database match

Significance and enrichment

gc
enrichment 12.90
p-value 0.00
ROC_AUC 0.589
MNCP 2.287

Positional Preference Plot

(Fullscreen)
SVG image

GimmeMotifs_14 (Gimme)

Motif and consensus

GM.5.0.C2H2_ZF.0157
6.90e-07
ArGACwGAmA Database match

Significance and enrichment

gc
enrichment 4.32
p-value 0.00
ROC_AUC 0.563
MNCP 1.562

Positional Preference Plot

(Fullscreen)
SVG image

GimmeMotifs_15 (Gimme)

Motif and consensus

GM.5.0.C2H2_ZF.0200
5.73e-13
CCTTATCT Database match

Significance and enrichment

gc
enrichment 6.76
p-value 0.00
ROC_AUC 0.560
MNCP 1.849

Positional Preference Plot

(Fullscreen)
SVG image