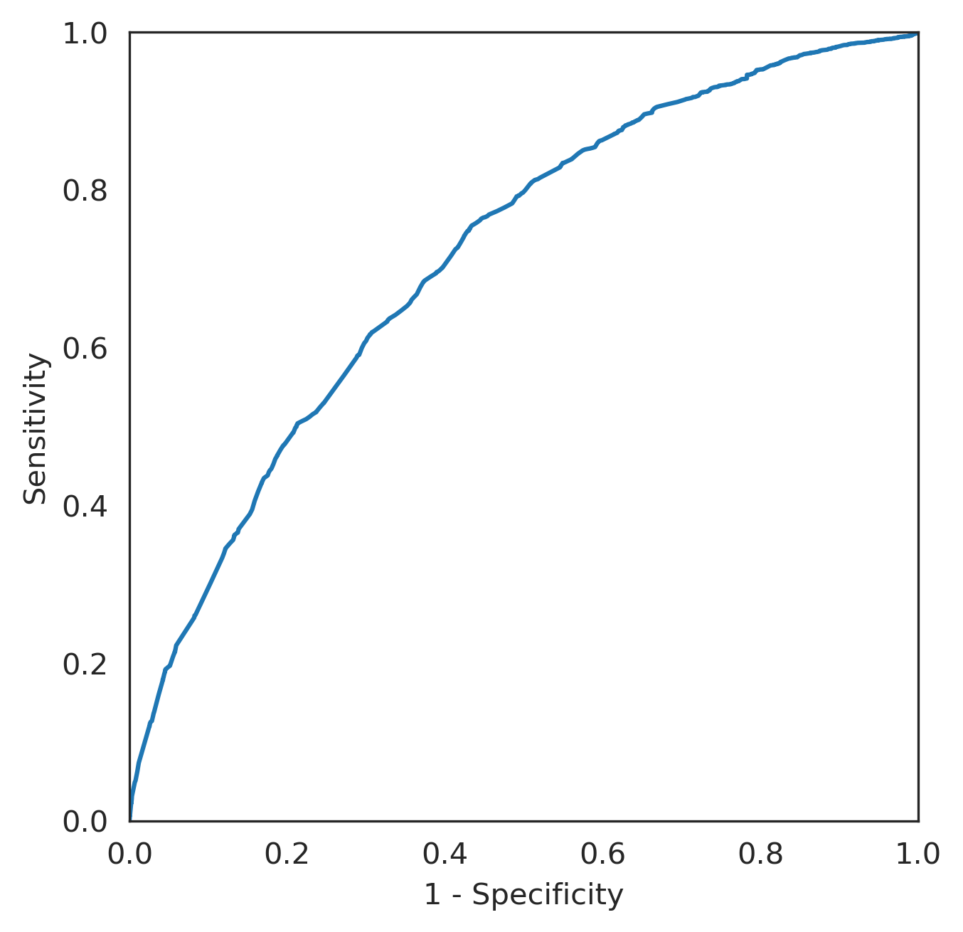
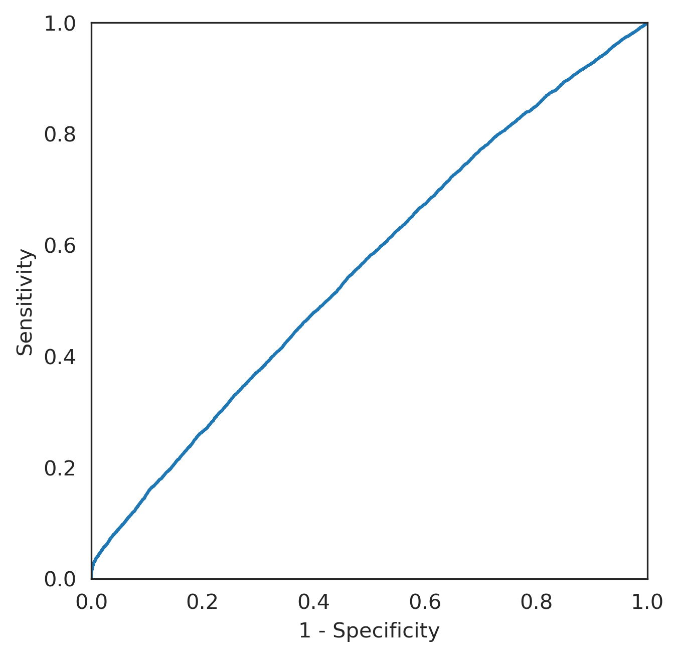
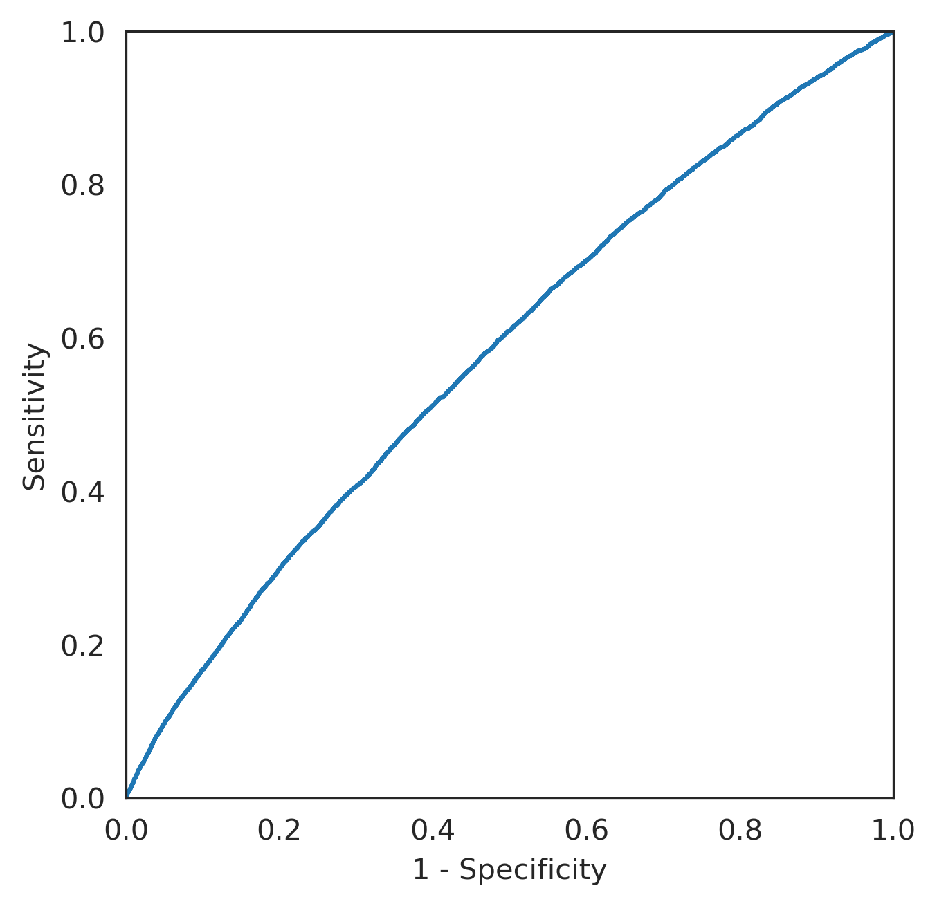
GimmeMotifs_1 (Gimme)

Motif and consensus

GM.5.0.C2H2_ZF.0242
7.05e-08
AwTssAwTCsAwTssAwT Database match

Significance and enrichment

gc
enrichment 3.97
p-value 0.00
ROC_AUC 0.567
MNCP 1.537

Positional Preference Plot

(Fullscreen)
SVG image

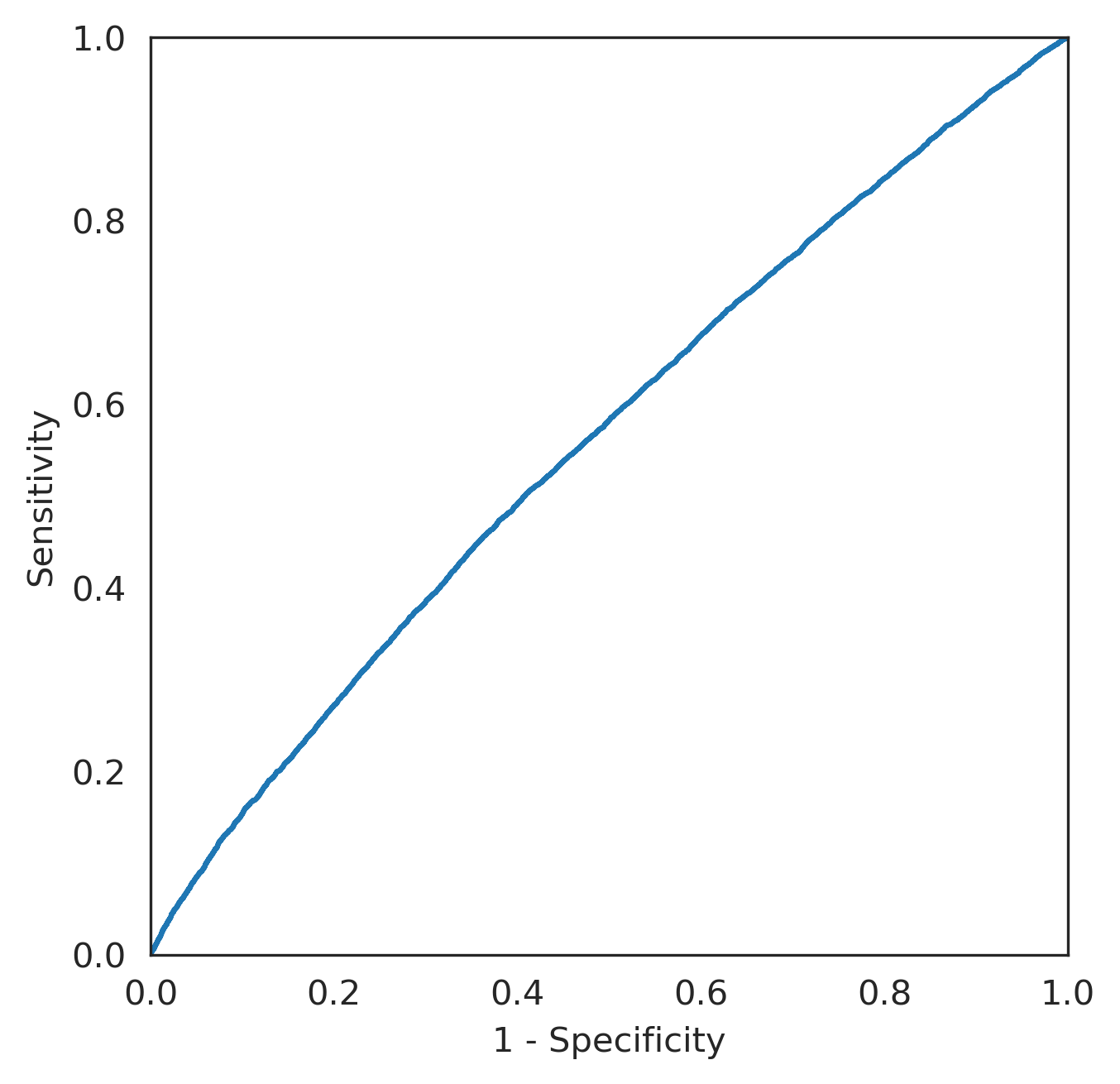
GimmeMotifs_2 (Gimme)

Motif and consensus

GM.5.0.Unknown.0173
1.46e-04
nssrnkCGnw Database match

Significance and enrichment

gc
enrichment 3.90
p-value 0.00
ROC_AUC 0.691
MNCP 1.938

Positional Preference Plot

(Fullscreen)
SVG image

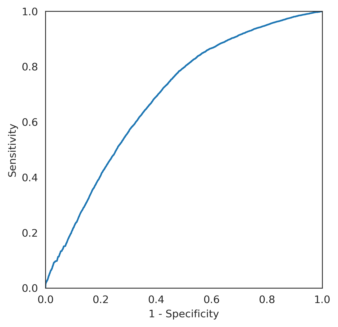
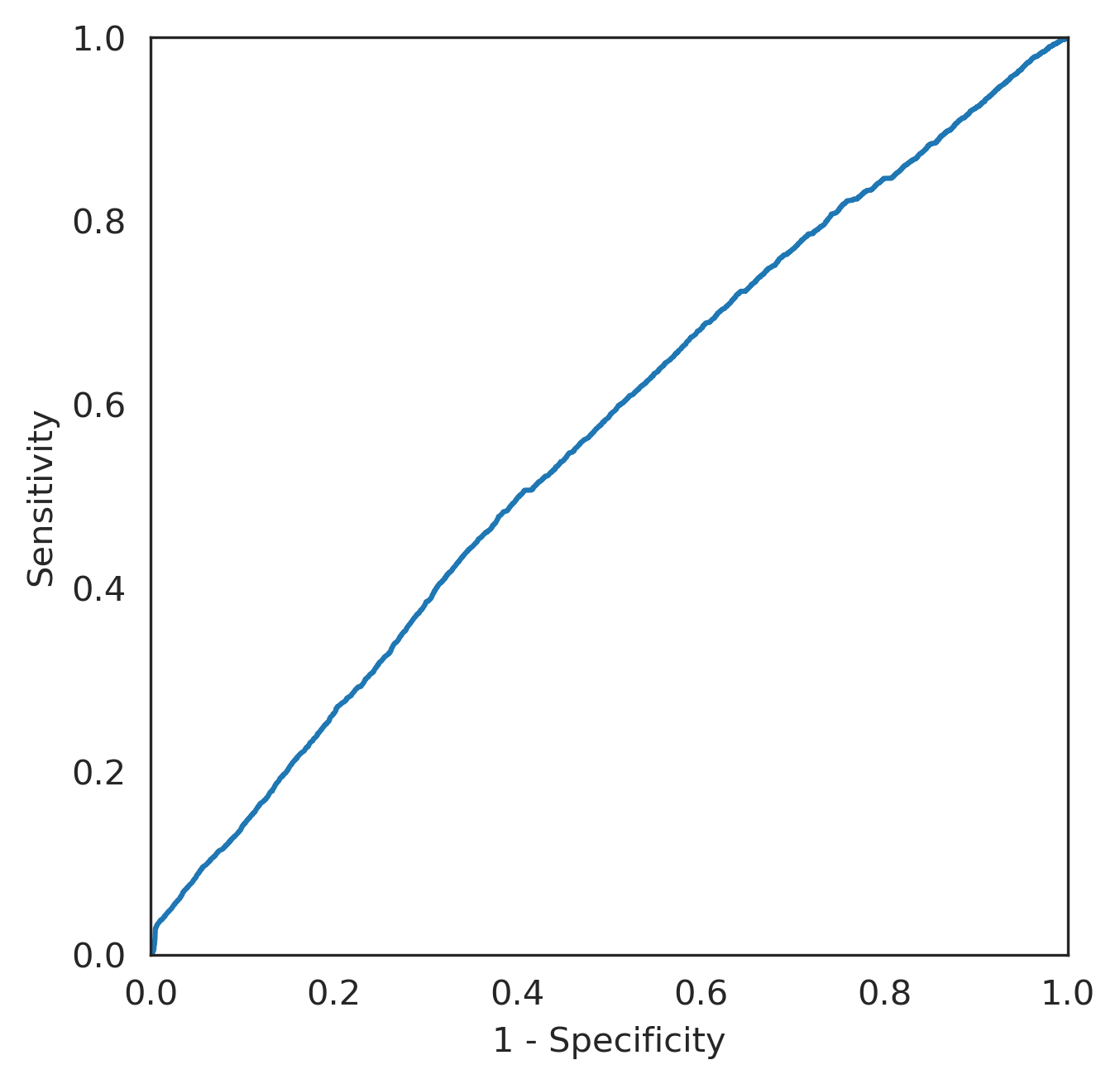
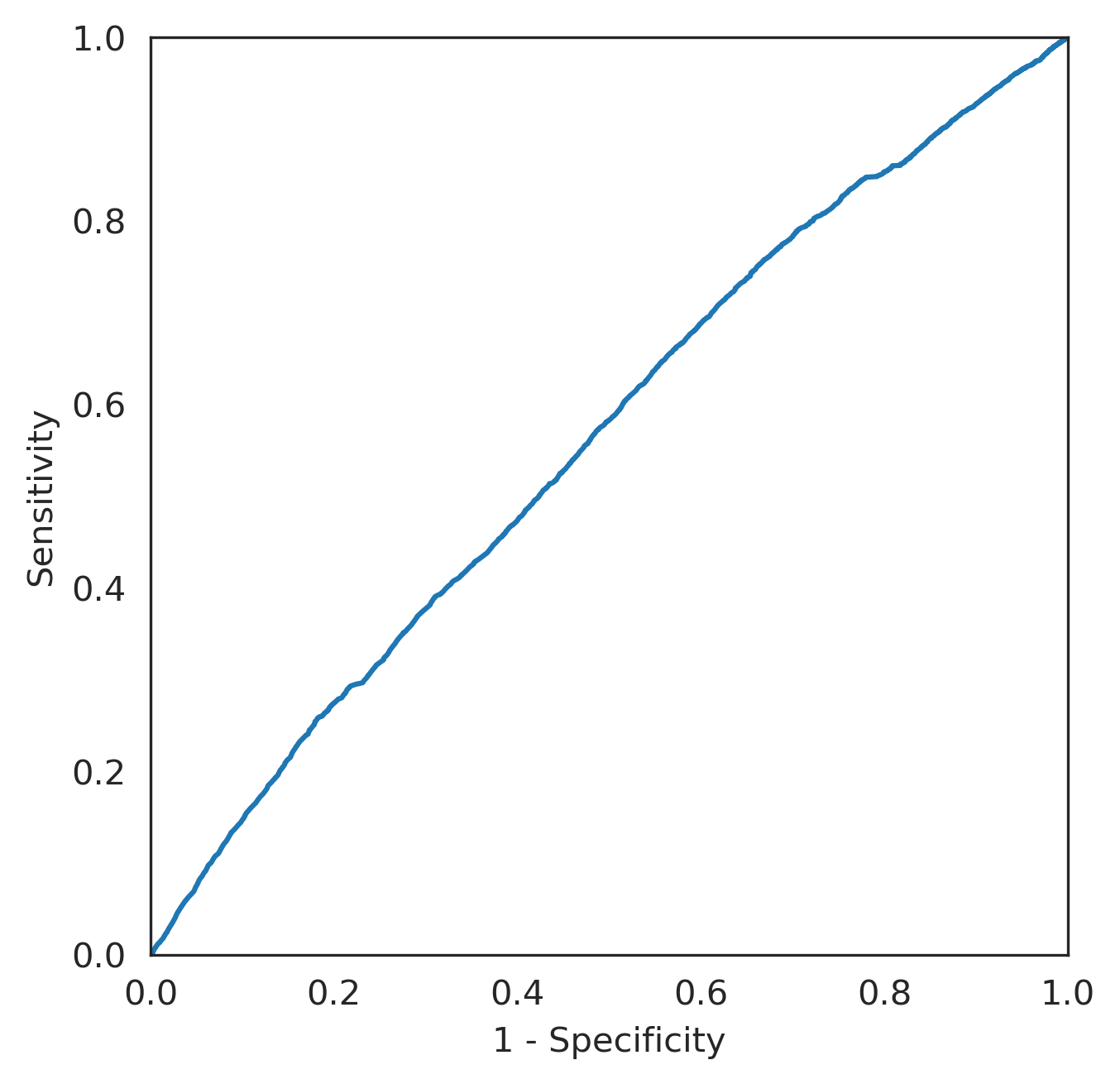
GimmeMotifs_3 (Gimme)

Motif and consensus

GM.5.0.Mixed.0084
1.64e-07
CGCGCG Database match

Significance and enrichment

gc
enrichment 6.30
p-value 0.00
ROC_AUC 0.715
MNCP 2.335

Positional Preference Plot

(Fullscreen)
SVG image

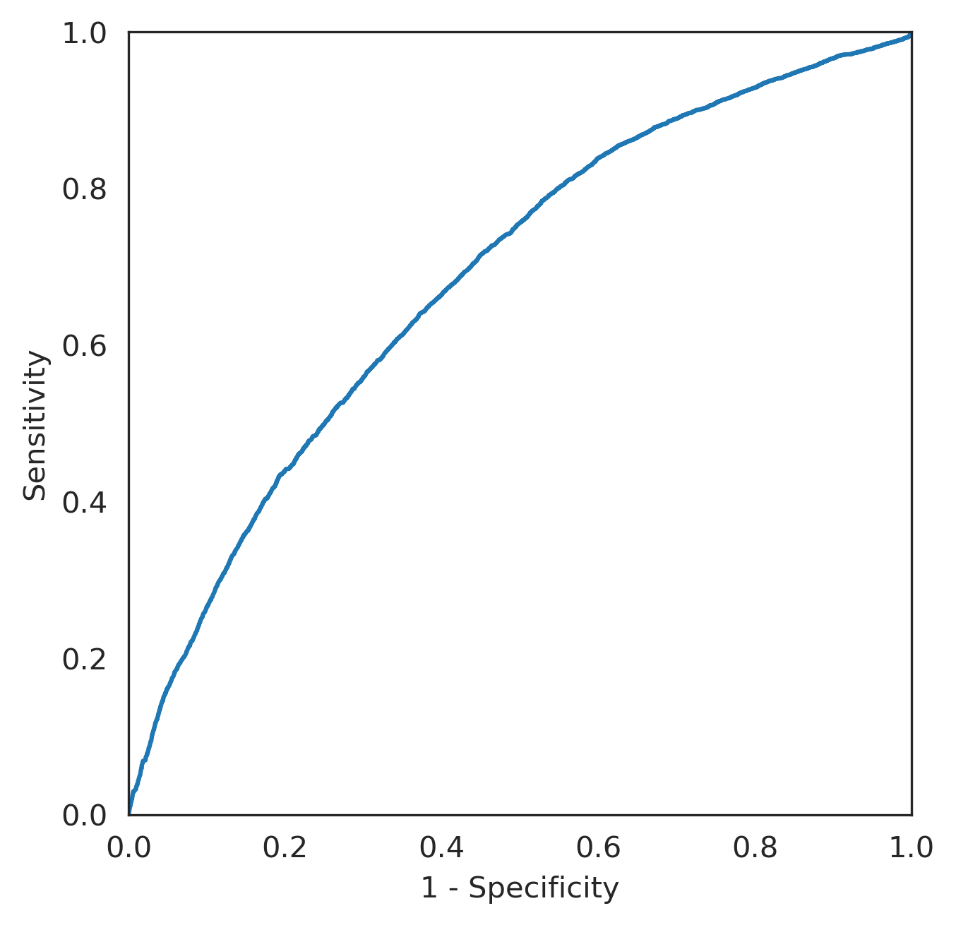
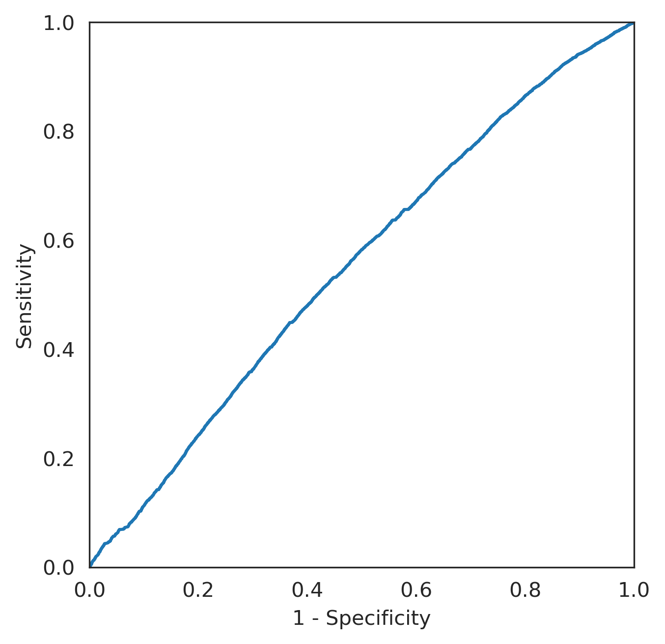
GimmeMotifs_4 (Gimme)

Motif and consensus

GM.5.0.Unknown.0068
3.02e-03
GCGCGCGGCG Database match

Significance and enrichment

gc
enrichment 3.61
p-value 0.00
ROC_AUC 0.683
MNCP 1.946

Positional Preference Plot

(Fullscreen)
SVG image

GimmeMotifs_5 (Gimme)

Motif and consensus

GM.5.0.C2H2_ZF.0242
3.48e-08
yGATTCCATTyGAT Database match

Significance and enrichment

gc
enrichment 3.08
p-value 0.00
ROC_AUC 0.576
MNCP 1.414

Positional Preference Plot

(Fullscreen)
SVG image

GimmeMotifs_6 (Gimme)

Motif and consensus

GM.5.0.bHLH.0077
6.64e-03
yGTGTGyGyGCGCGCG Database match

Significance and enrichment

gc
enrichment 2.24
p-value 0.00
ROC_AUC 0.581
MNCP 1.347

Positional Preference Plot

(Fullscreen)
SVG image

GimmeMotifs_7 (Gimme)

Motif and consensus

GM.5.0.C2H2_ZF.0242
5.94e-03
ATTmrAwTCCATTyGwTGAy Database match

Significance and enrichment

gc
enrichment 3.87
p-value 0.00
ROC_AUC 0.560
MNCP 1.442

Positional Preference Plot

(Fullscreen)
SVG image

GimmeMotifs_8 (Gimme)

Motif and consensus

GM.5.0.Unknown.0136
1.67e-04
GGCssnGGsGGCGGCsGCGs Database match

Significance and enrichment

gc
enrichment 1.95
p-value 0.00
ROC_AUC 0.561
MNCP 1.252

Positional Preference Plot

(Fullscreen)
SVG image

GimmeMotifs_9 (Gimme)

Motif and consensus

GM.5.0.Unknown.0184
3.47e-07
rrrAGrAA Database match

Significance and enrichment

gc
enrichment 1.28
p-value 0.00
ROC_AUC 0.562
MNCP 1.207

Positional Preference Plot

(Fullscreen)
SVG image

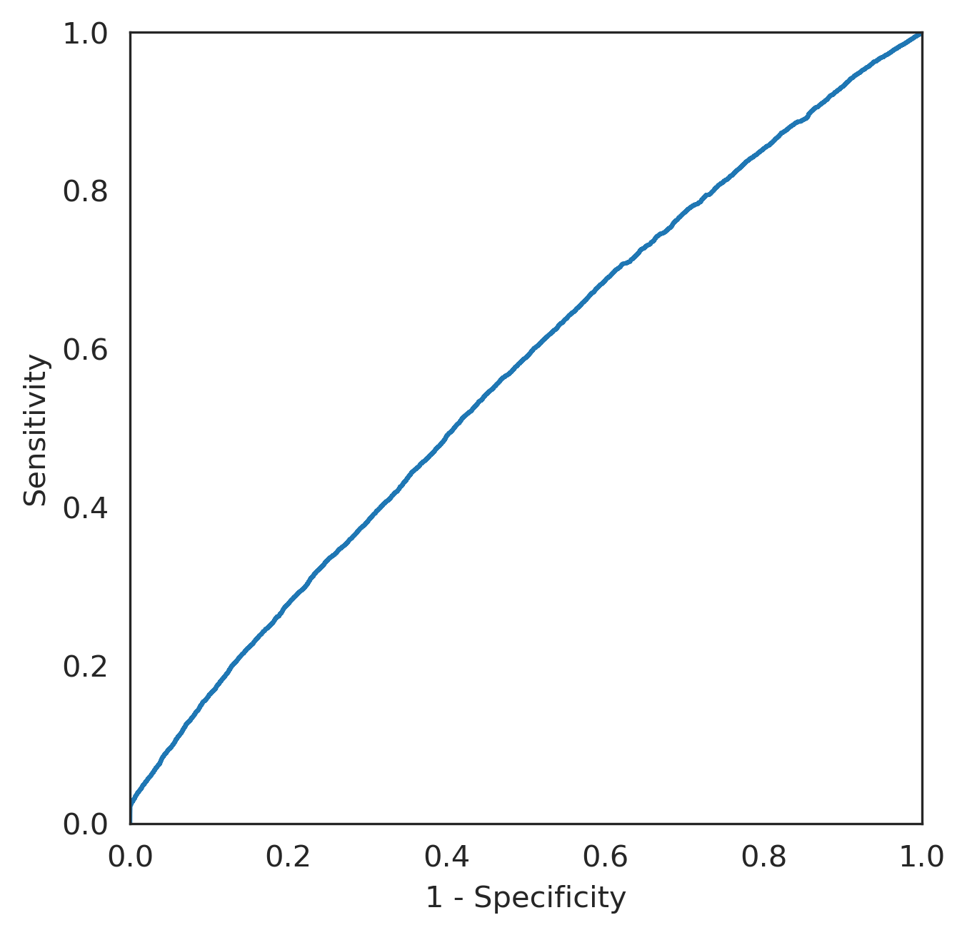
GimmeMotifs_10 (Gimme)

Motif and consensus

GM.5.0.C2H2_ZF.0096
1.71e-08
TTCCATTC Database match

Significance and enrichment

gc
enrichment 3.69
p-value 0.00
ROC_AUC 0.561
MNCP 1.279

Positional Preference Plot

(Fullscreen)
SVG image

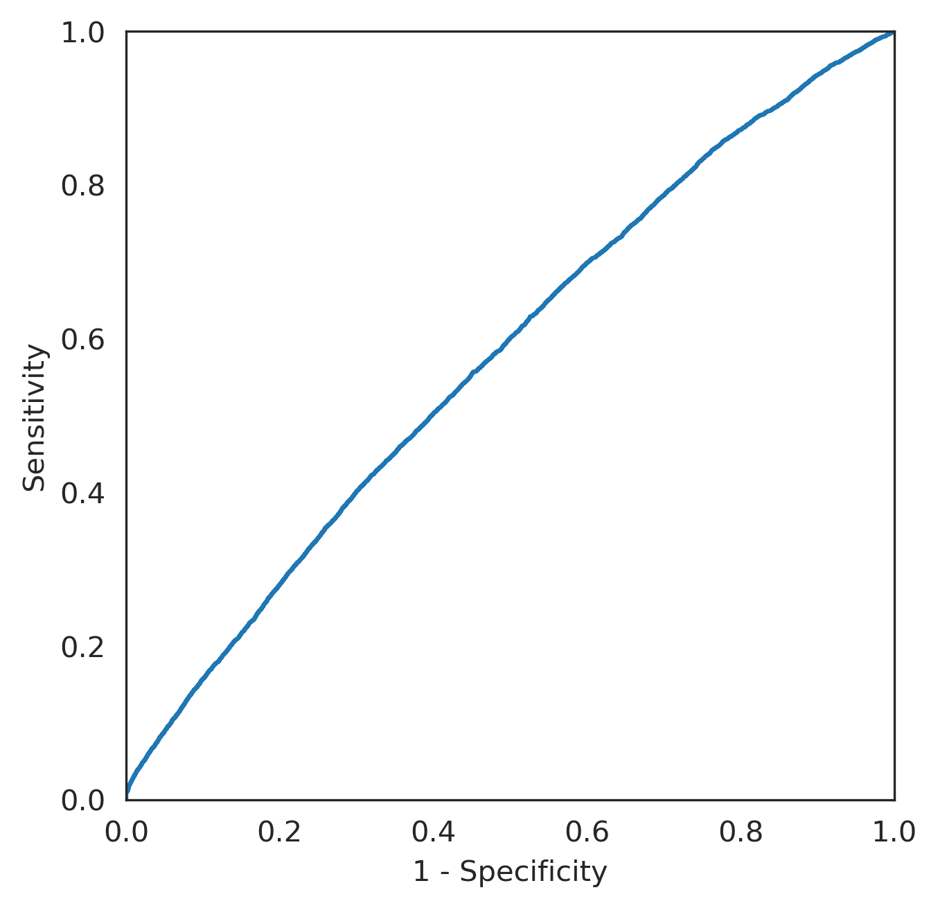
GimmeMotifs_11 (Gimme)

Motif and consensus

GM.5.0.bZIP.0087
9.00e-09
AAAnAAAwmA Database match

Significance and enrichment

gc
enrichment 1.63
p-value 0.00
ROC_AUC 0.554
MNCP 1.152

Positional Preference Plot

(Fullscreen)
SVG image